メディカルLVSEM研究会
メディカルLVSEM研究会

低真空走査電子顕微鏡で
腎生検診断の方法を確立し普及を目指す

メディカルLVSEM研究会

(腎生検LVSEM研究会から改称)

next

Information
お知らせ

2026.04.28

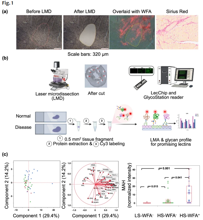
A hierarchical lectin-based multimodal workflow for spatial mapping of extracellular matrix glycans in fibrotic hearts(@SPRINGER NATURE Link)

SPRINGER NATURE LinkにLVSEMを用いた研究論文が掲載されました。 Published:  […]

2026.04.15

2026年度助成研究募集のご案内【5/15締切】

メディカルLVSEM研究会会員の皆様、 桜の花は散りゆき、木々の芽吹きにいのちの力を感じるこの頃です。いかがお […]

2026.04.01

2025年度開催の研究会講演動画を公開しました

2025年11月8日(土)ハイブリッドで開催しました「第1回メディカルLVSEM研究会」の講演動画を公開しまし […]

2026.03.30

2026年度研究奨励賞(山中賞)推薦公募のお知らせ【9/14締切】

腎生検LVSEM研究会会員の皆様へ 平素より、腎生検LVSEM研究会の運営にご理解・ご協力を賜り、厚くお礼申し […]

2026.02.09

開催決定! 第2回メディカルLVSEM研究会【2026年11月14日(土)】

会員の皆様へ 日頃より本研究会の活動にご協力を賜りまして、誠にありがとうございます。 第2回メディカルLVSE […]